Timesheet Overview
The Timesheet features allow you to request, enter, and manage timesheets. This includes full visibility of pending charges (time not yet posted) incorporated into the project performance dashboards and inquiries. For appropriate users, this feature also allows you to enter timesheet requests and review and approve signed timesheets for employees that report to you. The Timesheet features are fully integrated with the projects, financials, and billing systems.
Features
The Timesheet documents and processes allow you to do the following:
- Create timesheets for a group of employees. See Request Timesheets.
- Enter and sign your timesheet. See Enter a Timesheet.
- Review timesheets for employees that report to you. See Review Timesheets.
- Monitor timesheets. See Monitor Timesheets.
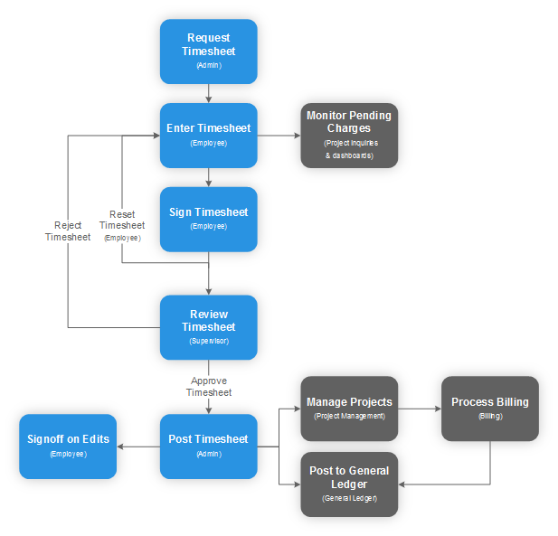
Timesheet Flowchart
The flowchart provides an overview of the basic timesheet process.